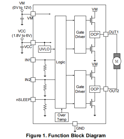
![]() | 芯片概述: PT2466内置 H桥驱动器,可推动直流有刷马达或电磁致动器,支持从1.8V~12V的电源电压,瞬时最大输出电流可达 1.8A,并设有完善的过流,过热与欠压保护,最适合使用在以电池为电源的应用。 应用场景: 自动冲水器 智能门锁 智能表类 智能单车锁等 |
典型应用电路:
| 应用场景:
|
![]() | 单 H桥输出,可推动直流有刷电机或致动器 最大输出电流 1.8A 宽工作电压范围: 控制端从 1.8-6V,电机驱动从0-12V 开关导通内阻 0.28Ω(HS+LS) 超低耗能待机模式 具备欠压,过热与输出过电流保护 提供 SOP 8与 DFN两种封装可选 |
