![]() | 芯片概述: CS57302/CS57303是一款高压高速功率半桥驱动电路,主要应用于驱动 N 型 MOS或 IGBT 功率器件的应用系统。 |
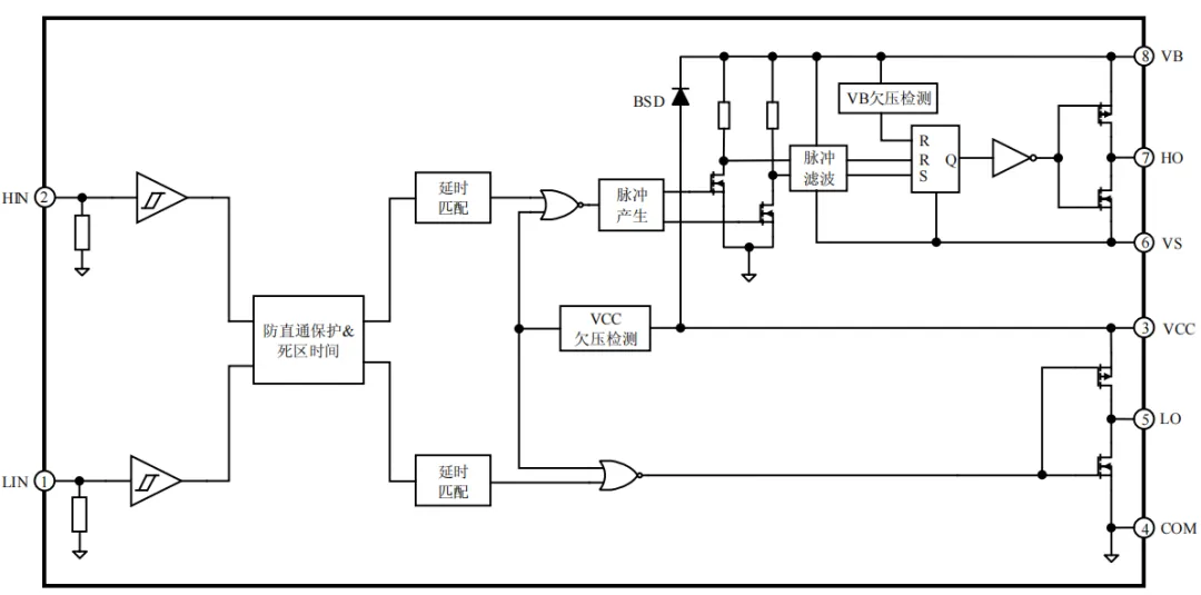
功能框图:
| 功能描述: 该电路是一款高压高速功率半桥驱动器,主要应用于驱动 N 型 MOS 或 IGBT 功率器件的系统。电路内置了欠压保护功能防止功率管工作于低的控制电压下。逻辑输入端兼容标准 CMOS 或 LSTTL 输出,最低可到 3.3V。内置防直通设计以及死区时间,保证可靠性。输出驱动包含高脉冲电流缓冲级设计减少驱动管直通。电路内置自举二极管BSD,简化了外围电路设计。高压悬浮通道可用于驱动 600V 高压的 N 沟道功率 MOSFET或 IGBT。 |
引脚排列图:
| 引脚说明:
|
1、浮空通道设计,内置自举二极管 BSD
2、高侧浮动电压绝对值可达 600V
3、欠压保护功能(UVLO)
4、防直通保护逻辑
5、内置死区时间
6、输入适配 3.3V\5V\15V
7、输出与输入同相
8、无铅封装形式:SOP8、DIP8




